Matplotlib 线条

线条样式

您可以使用关键字参数 linestyle 或更简短的 ls 来更改被绘制线条的样式:

实例

使用虚线:

import matplotlib.pyplot as plt
import numpy as np

ypoints = np.array([3, 8, 1, 10])

plt.plot(ypoints, linestyle = 'dotted')
plt.show()

亲自试一试

结果:

Matplotlib 线条

实例

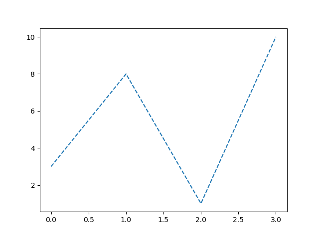
使用点划线:

plt.plot(ypoints, linestyle = 'dashed')

亲自试一试

结果:

Matplotlib 线条

更简短的语法

线条样式可以用更简短的语法来表示:

linestyle 可以写为 lsdotted 可以写为 :dashed 可以写为 --

实例

更简短的语法:

plt.plot(ypoints, ls = ':')

亲自试一试

结果:

Matplotlib 线条

线条样式

您可以选择以下任何一种样式:

样式 试一试
'solid'(默认) '-' 试一试
'dotted' ':' 试一试
'dashed' '--' 试一试
'dashdot' '-.' 试一试
'None' '' 或 ' ' 试一试

线条颜色

您可以使用关键字参数 color 或更简短的 c 来设置线条的颜色:

实例

将线条颜色设置为红色:

import matplotlib.pyplot as plt
import numpy as np

ypoints = np.array([3, 8, 1, 10])

plt.plot(ypoints, color = 'r')
plt.show()

亲自试一试

结果:

Matplotlib 线条

您还可以使用十六进制颜色值:

实例

使用漂亮的绿色线条绘图:

...
plt.plot(ypoints, c = '#4CAF50')
...

亲自试一试

结果:

Matplotlib 线条

或者任何受支持的 140 种颜色名称之一。

实例

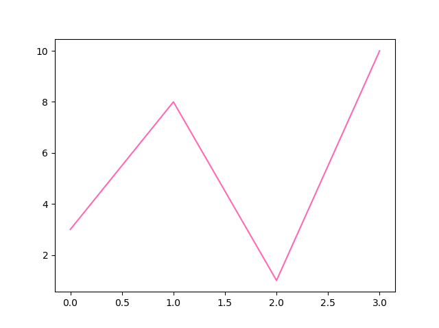
使用名为 "hotpink" 的颜色绘图:

...
plt.plot(ypoints, c = 'hotpink')
...

亲自试一试

结果:

Matplotlib 线条

线条宽度

您可以使用关键字参数 linewidth 或更简短的 lw 来更改线条的宽度。

该值是一个浮点数,以磅为单位:

实例

使用 20.5 磅宽的线条绘图:

import matplotlib.pyplot as plt
import numpy as np

ypoints = np.array([3, 8, 1, 10])

plt.plot(ypoints, linewidth = '20.5')
plt.show()

亲自试一试

结果:

Matplotlib 线条

多条线

您可以通过简单地添加更多的 plt.plot() 函数来绘制任意数量的线条:

实例

通过为每个线条指定一个 plt.plot() 函数来绘制两条线条:

import matplotlib.pyplot as plt
import numpy as np

y1 = np.array([3, 8, 1, 10])
y2 = np.array([6, 2, 7, 11])

plt.plot(y1)
plt.plot(y2)

plt.show()

亲自试一试

结果:

Matplotlib 线条

您还可以通过在相同的 plt.plot() 函数中添加每条线的 x 轴和 y 轴的点来绘制多条线。

(在上面的示例中,我们仅指定了 y 轴上的点,这意味着 x 轴上的点得到了默认值(0, 1, 2, 3)。)

x 值和 y 值成对出现:

实例

通过指定两条线的 x 轴和 y 轴点值来绘制两条线:

import matplotlib.pyplot as plt
import numpy as np

x1 = np.array([0, 1, 2, 3])
y1 = np.array([3, 8, 1, 10])
x2 = np.array([0, 1, 2, 3])
y2 = np.array([6, 2, 7, 11])

plt.plot(x1, y1, x2, y2)
plt.show()

亲自试一试

结果:

Matplotlib 线条