NumPy 正态(高斯)分布

正态分布

正态分布是最重要的分布之一。

它是以德国数学家卡尔·弗里德里希·高斯的名字命名的,也被称为高斯分布。

它符合许多事件的概率分布,例如智商分数,心跳等。

使用 random.normal() 方法获取正态数据分布。

它有三个参数:

  • loc - (均值)钟形曲线的峰值所在的位置。
  • scale - (标准差)图形分布的平坦程度。
  • size - 返回数组的形状。

实例

生成大小为 2x3 的随机正态分布:

from numpy import random

x = random.normal(size=(2, 3))

print(x)

亲自试一试

实例

生成大小为 2x3、平均值为 1、标准差为 2 的随机正态分布:

from numpy import random

x = random.normal(loc=1, scale=2, size=(2, 3))

print(x)

亲自试一试

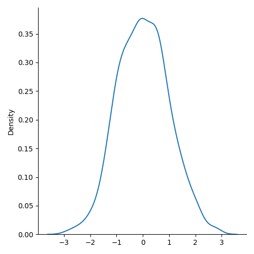
正态分布的可视化

实例

from numpy import random
import matplotlib.pyplot as plt
import seaborn as sns

sns.displot(random.normal(size=1000), kind="kde")

plt.show()

亲自试一试

结果

注意:正态分布的曲线由于呈钟形,因此也被称为钟形曲线。