W3School TIY Editor
W3School 在线教程
改变方向
暗黑模式
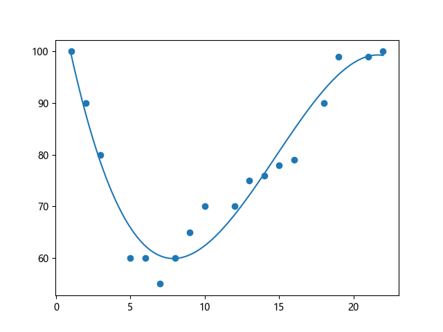
# 三行配置使编译器支持绘图功能: import sys import matplotlib matplotlib.use('Agg') import numpy import matplotlib.pyplot as plt x = [1,2,3,5,6,7,8,9,10,12,13,14,15,16,18,19,21,22] y = [100,90,80,60,60,55,60,65,70,70,75,76,78,79,90,99,99,100] # 创建3次多项式拟合模型: mymodel = numpy.poly1d(numpy.polyfit(x, y, 3)) # 生成 1 到 22 之间的 100 个等间距点: myline = numpy.linspace(1, 22, 100) plt.scatter(x, y) # 绘制散点图 plt.plot(myline, mymodel(myline)) # 绘制拟合曲线 plt.show() # 显示图形 # 两行代码实现图形输出: plt.savefig(sys.stdout.buffer) sys.stdout.flush()